内蒙古品凡电子科技有限公司,欢迎你!
我的账户
我的订单
登录
注册
购物车
0
商务热线
13848113422
全部分类
笔记本
>
计算机设备及软件
>
计算机设备
台式计算机
便携式计算机
服务器
平板式微型计算机
计算机网络设备
路由器
终端接入设备
交换设备
集线器
光端机
网络控制设备
网络接口和适配器
网络收发设备
网络连接设备
网络检测设备
负载均衡设备
终端设备
终端机
其他终端设备
触摸式终端设备
机房辅助设备
机柜
机房环境监控设备
其他机房辅助设备
计算机设备零部件
主机配件类
屏幕类
数据线类
U盘/存储类配件
笔记本电脑配件
一体电脑配件
平板电脑配件
信息安全设备(根)
>
信息安全设备
防火墙
入侵检测设备
入侵防御设备
漏洞扫描设备
容灾备份设备
网络隔离设备
安全审计设备
安全路由器
网闸
网上行为管理设备
存储设备(根)
>
存储设备(枝)
磁盘机
磁盘阵列
存储用光纤交换机
光盘库
磁带机
磁带库
网络存储设备
其他存储设备
移动存储设备
专用设备
>
体育设备
田赛设备
球类设备
健身设备
其他体育设备
教学专用仪器
普教仪器设备
文艺设备
乐器
舞台设备
其他文艺设备
被服装具
>
被服
制服
手套
鞋、靴及附件
床上装具
其他床上用具
室内装具
其他室内装具
室外装具
绳、索、缆及其制品
其他室外装具
箱、包和类似制品
其他类似制品
其他被服装具
防护太阳伞
防护类衣服
套袖/围腰/防水类
其他身体防护用品
呼吸防护装备类
噪音阻抗器
面部防护类
其他头部防护用品
输入输出设备
>
打印设备
喷墨打印机
激光打印机
针式打印机
图形图像输入设备(枝)
扫描仪
识别输入设备
触摸屏
一般输入设备
鼠标
键盘
图形图像输入设备
语音输入设备
手写式输入设备
办公、数码设备
>
办公设备
投影仪
多功能一体机
触控一体机
会计机械
条码打印机
电子白板
文印设备
速印机
胶印机
装订机
销毁设备
碎纸机
照相机及器材
数字照相机
镜头及器材
机械设备
>
其他机械设备
清洗设备
电气设备
>
生活用电器
>
清洁卫生电器
洗衣机
消毒柜(清洁卫生电器)
热水器
照明设备
室内照明灯具
场地用灯
应急照明灯(枝)
手电筒(枝)
发光标志、铭牌
灯具配件
其他灯具
其他生活用电器
衣物清洁类家电
厨房类电器
日常生活类电器
其他大家电
烘干机
步进式电开水器及其配套净水装置
饮水器
通信设备
>
电话通信设备
固定电话机
移动电话
其他电话通信设备
无线电通信设备
通用无线电通信设备
移动通信(网)设备
其他无线电通信设备
视频会议系统设备
音视频矩阵
其他视频会议系统设备
视频会议控制台
视频会议多点控制器(MCU)
视频会议会议室终端
传真及数据数字通信设备
传真通信设备
通信设备零部件
手机充电器
手机电池
手机数据线
纸、纸制品及印刷品
>
纸及纸制品
纸制品
印刷品
单据/凭证
票据
薄本册
其他印刷品
广播、电视、电影设备
>
视频设备
平板显示设备
电视唱盘
激光视盘机
虚拟演播室设备
字幕机
其他视频设备
视频监控设备
音频设备
录放音机
收音机
音频功率放大器设备(功放设备)
电唱机
音响电视组合机
话筒设备
数码音频工作站及配套设备
声画编辑机
录音外围设备
音箱
复读机
语音语言实验室设备
其他音频设备
组合音像设备
闭路播放设备
同声现场翻译设备及附属设备
会议、广播及音乐欣赏系统
其他组合音像设备
办公消耗用品
>
纸制文具及办公用品
其他纸制品
硒鼓、粉盒
喷墨盒
色带、碳带
墨、颜料
墨水
文教用品
文具
笔
清洁用品
其他清洁用具
财务行政用品
财务印章
手提金库/印章箱
印台/印泥/印油
文件管理
其它财会用品
日用百货
>
家具用具
>
台、桌类
椅凳类
厨卫用具
厨房类电器(枝)
其他厨卫用具
海上用品
>
救生工具
救生圈
救生衣
电气设备
>
橡胶、塑料、玻璃和陶瓷制品
>
塑料制品、半成品及辅料
塑料制品
塑料半成品、辅料
玻璃及其制品
玻璃
玻璃制光学元件
玻璃仪器及实验、医疗用玻璃器皿
日用玻璃制品
玻璃保温容器及其玻璃胆
玻璃纤维及其制品
纤维增强塑料制品
电气、电子设备用玻璃玻璃部件,相关工业品用玻璃部件
陶瓷制品
技术陶瓷制品
日用陶瓷制品
运输及盛装货物用陶瓷容器
陶瓷制零件,相关陶瓷制品
硒鼓
>
耗材
>
台式电脑
>
首页
限时抢购
优惠券
首页
>
标拓/Biaotop CTL-350 粉盒 适用奔图CP2500DN彩色打印机
市场价:
¥0.00
价格:
¥
449.00
配送:
有货
自提点
广东
北京
佛山
广州
某某223442424fwrw
15834442424
某某223442424fwrw
15834442424
某某223442424fwrw
15834442424
某某223442424fwrw
15834442424
-
+
立即购买
加入购物车
相关推荐
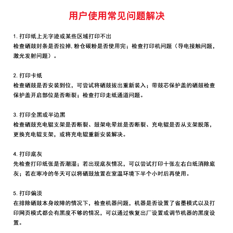
详情
评价
(0)
售后
商品评价
0%
好评度
好评(0%)
中评(0%)
差评(0%)
全部评价
(0)
好评
(0)
中评
(0)
差评
(0)
暂无评价~
正在加载中,请稍候...
正在加载中,请稍候...
加载更多
正在加载中,请稍候...
加载更多
正在加载中,请稍候...
加载更多
售后保障
电话号码
13848113422
置顶